54岁浙江建投董事沈康明跳楼自杀,最后照片流出,年薪66万曝光
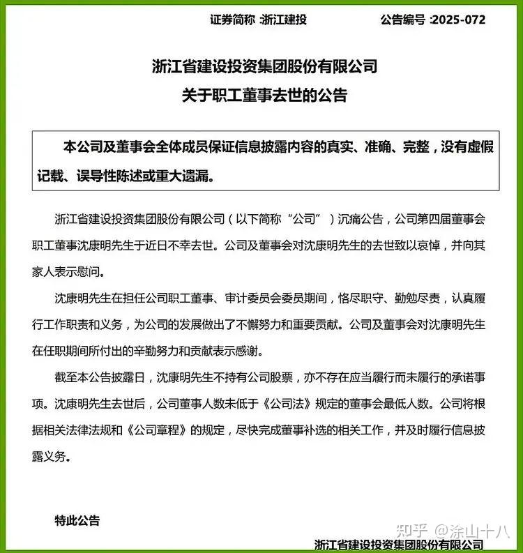
当浙江建投的公告说 “沈康明不幸去世” 时,谁也没想到这位54岁的董事是跳楼自杀。
公告里写他“恪尽职守,为公司发展做出重要贡献”,却连他的死因和具体去世时间都藏着掖着,这操作比悬疑剧还刺激。
网友翻出他最后公开露面的照片,精神抖擞得像刚喝完人参汤,再看看 66.78 万的年薪,更懵了:“要钱有钱,要地位有地位,为啥要跳楼?”
沈康明的履历,本该是“成功学教材”。浙江安吉人,1993年参加工作,在职研究生学历,还挂过嘉善县副县长。

2016年进浙江建投后,从副总经济师一路做到职工董事,年薪66.78万 ——这收入在杭州能轻松买套房,比99%的打工人强多了。可就是这样的人生赢家,突然从高楼一跃而下,比电视剧里的反派死得还突然。
网友算过一笔账:54岁距离退休还有6年,按他的年薪,还能挣400多万。“就算不想干了,辞职养老也行啊,犯得着跳楼?”
有人翻出他挂职副县长时的报道,照片里的他笑容满面,和企业老板握手合影,谁能想到十几年后会以这种方式收场?
浙江建投的公告堪称“模板级废话”。“不幸去世”“致以哀悼”“重要贡献”,全是套话,唯独不提“怎么死的”“什么时候死的”。
网友嘲讽:“这公告写得,比我妈打麻将时说‘胡了’还含糊。”
更可疑的是,媒体想联系公司求证,电话愣是打不通,合着 “重要贡献者” 去世了,公司连个发言人都找不到?

有知情人说 “他是跳楼自杀”,可公司不承认也不否认。这种 “沉默式回应” 让网友脑洞大开:“是不是和公司的项目有关?”“挂职副县长时没干净事?”
毕竟浙江建投是百亿国企,手里的项目随便一个都可能藏着猫腻。
有人翻出公司去年的审计报告,说“有些项目利润不对劲”,虽然没证据,但沈康明是审计委员会委员,这身份太敏感。
66.78万的年薪,在普通人眼里是天文数字,可在国企高管圈里,可能只是“零花钱”。网友扒出浙江建投其他高管的收入,董事长年薪100多万,总经理也有90多万,沈康明的工资只能算“中等偏下”。

“会不会是因为钱不够花?” 这想法刚冒出来就被打脸 —— 他在杭州至少有两套房,光房租就够普通人一年的工资。
更可能的是“压力太大”。国企董事看着风光,其实夹在中间不好受:上面有国资委盯着,下面有员工看着,项目出点问题就得担责任。
有在国企上班的网友爆料:“我们领导头发白得比打印机还快,半夜三点还在群里发消息,沈康明说不定是被活活熬死的。”
这话虽夸张,却说出了真相:高管的风光,是用命换来的。
网友找到的最后一张公开照片里,沈康明穿着深色西装,戴着眼镜,嘴角上扬,看起来比实际年龄年轻。可仔细看他的眼睛,黑眼圈重得像画了烟熏妆。

“这哪是精神好,是强撑着。”
有职场人感慨:“我们老板开会时也这样,前一秒笑哈哈,后一秒关上门就骂人,成年人的崩溃都是装出来的。”
他去世前几天,杭州的天气热得像蒸笼,浙江建投的会议室里估计开着空调。没人知道他在最后一次会议上说了什么,是在争论项目,还是在签字画押?
这些疑问,可能永远没人解答。就像网友说的:“他从楼上跳下去的那一刻,或许是想解脱,可身后的烂摊子,还得有人收拾。”

沈康明的跳楼,像一块石头扔进国企高管圈的池塘,溅起的涟漪里藏着太多秘密。66万年薪买不来快乐,国企董事的身份护不住性命,这事儿比 “年薪多少” 更值得深思。
现在网友最想知道的,不是他为什么跳楼,而是公司会不会说实话。毕竟,一个为国企“做出重要贡献”的人,连死因都不能公开,这才是最让人寒心的。


公安机关备案号:44040302000222

